El entrenamiento concurrente, es decir, la combinación de trabajo de fuerza con acondicionamiento de los sistemas energéticos dentro del mismo microciclo, es la realidad de cualquier profesional del fútbol. También es una de las mayores fuentes de fatiga oculta a lo largo de la semana.
Una nueva revisión de Maria Grammenou y Chris Nulty destaca por qué la forma en que programamos la fuerza, el acondicionamiento, los viajes, el sueño y la nutrición puede moldear silenciosamente la calidad del entrenamiento día a día.
Su trabajo aporta una claridad muy necesaria a un tema que, en la práctica, es complejo, especialmente durante periodos de competición congestionados.
El mensaje clave es simple: la fuerza y el acondicionamiento no existen de forma aislada. La manera en que se programan determina si se construye rendimiento o si se atenúa.
Por qué el entrenamiento concurrente genera riesgos de fatiga
Los deportes intermitentes de alta intensidad obligan a los entrenadores a programar el trabajo de fuerza y de sistemas energéticos muy próximos en el tiempo.
Esto crea el potencial de interferencia, donde una sesión compromete la siguiente.
El artículo expone que el entrenamiento de fuerza pesado o de alta velocidad puede alterar la mecánica de carrera y la preparación neuromuscular en la sesión posterior, especialmente cuando se sitúa demasiado cerca de acondicionamiento de alta intensidad o de juegos reducidos.
La fatiga residual suele ser el verdadero problema, más que la interferencia molecular. Una mala secuenciación aumenta la probabilidad de que el jugador rinda por debajo de lo esperado en la siguiente sesión o acumule fatiga innecesaria a lo largo de la semana.
Prescripción de la fuerza: por qué gana el volumen moderado
Uno de los principales aprendizajes prácticos de la revisión es que el entrenamiento de fuerza con volumen moderado y umbrales bajos de pérdida de velocidad parece ofrecer el mejor equilibrio entre mantener la fuerza y gestionar la fatiga.
Volúmenes elevados y series llevadas cerca del fallo incrementan el daño muscular, prolongan los tiempos de recuperación y aumentan la interferencia con las sesiones de carrera posteriores.
Por el contrario, volúmenes muy bajos pueden ser suficientes para mantener la fuerza, especialmente en periodo competitivo.
Microdosificar la fuerza a lo largo de la semana o mantener umbrales de pérdida de velocidad en torno al 10–20% ayuda a proteger la calidad de la sesión del día siguiente.
En términos sencillos: hacer lo suficiente para mantener la fuerza, pero evitar volúmenes que “se derramen” al día siguiente.
El orden de las sesiones sigue siendo importante
Aunque la interferencia molecular a largo plazo sigue siendo debatida, la interferencia por fatiga aguda es real.
La revisión muestra que realizar trabajo aeróbico o de acondicionamiento de alta intensidad demasiado cerca de la fuerza pesada reduce la calidad de la sesión posterior.
La fuerza antes del acondicionamiento puede ser preferible cuando el objetivo es el desarrollo, pero en temporada el objetivo principal es la consistencia.
Cuando ambas deben realizarse el mismo día, conviene separarlas al menos 6 horas siempre que sea posible y evitar la fuerza de tren inferior justo antes de tareas de fútbol que incluyan carrera a alta velocidad.
Si el tiempo es limitado, una sesión de fuerza de tren superior combinada con acondicionamiento de tren inferior puede ser una solución útil.
Los factores olvidados: viajes, sueño y nutrición
Una de las mayores aportaciones de la revisión es la integración de los estresores no relacionados directamente con el entrenamiento.
La figura del artículo destaca cómo los viajes añaden una fatiga acumulativa significativa durante periodos congestionados.
La fatiga por viajes altera el ritmo circadiano, afecta a la recuperación neuromuscular y amplifica el efecto de interferencia a lo largo de la semana.
La alteración del sueño, a menudo mayor antes de los partidos, agrava aún más este problema.
La nutrición también juega un papel central. El timing de la proteína ayuda a la recuperación del entrenamiento concurrente y protege la síntesis proteica muscular, mientras que estrategias bajas en carbohidratos pueden atenuar las adaptaciones de fuerza en jugadores ya fatigados.
El mensaje es claro: si el viaje, el sueño o la ingesta energética empeoran, la estrategia de entrenamiento concurrente debe adaptarse.

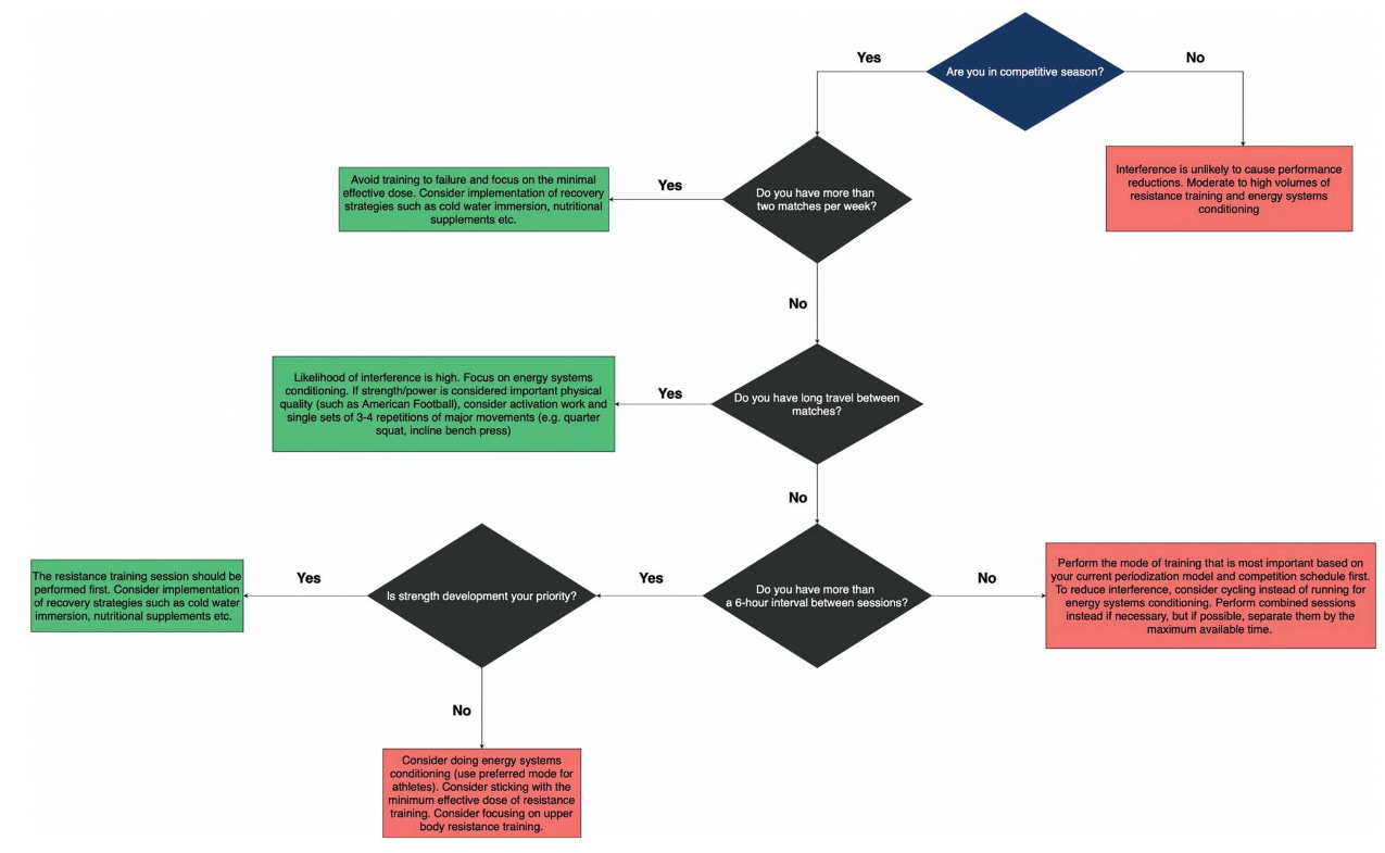
Programación práctica en el mundo real
El árbol de decisión presentado ofrece una guía sencilla y adaptable para ajustar la fuerza y el acondicionamiento en función de la carga competitiva, el tiempo entre sesiones y las prioridades del jugador.
La lógica es clara:
- Si la congestión de partidos es alta, mantener volúmenes bajos de fuerza, evitar sesiones cercanas al fallo y priorizar el acondicionamiento.
- Si hay más tiempo disponible, aumentar el estímulo de fuerza y separar las sesiones clave.
- Si el volumen de viajes ha sido elevado, reducir la intensidad y aumentar la recuperación.
- Si la prioridad es el desarrollo de la fuerza, colocar sesiones de fuerza de alta calidad en días con mayores ventanas de recuperación.
El objetivo es mantener el estímulo sin permitir que la fatiga se acumule semana tras semana.

Mensajes clave
El entrenamiento concurrente es inevitable, pero la interferencia no lo es. Este trabajo refuerza que la consistencia en calendarios congestionados depende de una secuenciación inteligente.
- Mantén el volumen de fuerza moderado.
- Utiliza umbrales bajos de pérdida de velocidad.
- Separa las sesiones clave cuando sea posible.
- Adapta el entrenamiento a los viajes y al sueño.
- Asegura una correcta alimentación para las demandas tanto de fuerza como de acondicionamiento.
Si buscas rendimientos fiables a lo largo de la semana, ajusta el estímulo, protege la recuperación y planifica el microciclo teniendo la interferencia en mente.